管理登录
首页
校史校情
校史沿革
学校领导
学校荣誉
校园风貌
校务公开
教育督导
办学特色
服务保障
校园动态
校园新闻
每周日程
通知公告
党群工作
党务公开
党员活动
群团活动
廉政建设
学习园地
教师发展
教育教学
教改教研
校本研究
名师简介
学生发展
特色活动
团委社联
家校学堂
心理驿站
阳光体育
德育园地
班主任工作
安全教育
江一之星
校友风采
校友活动
著名师长
毕业留影
校友名录
您当前的位置:
首页
>
校务公开
>
服务保障
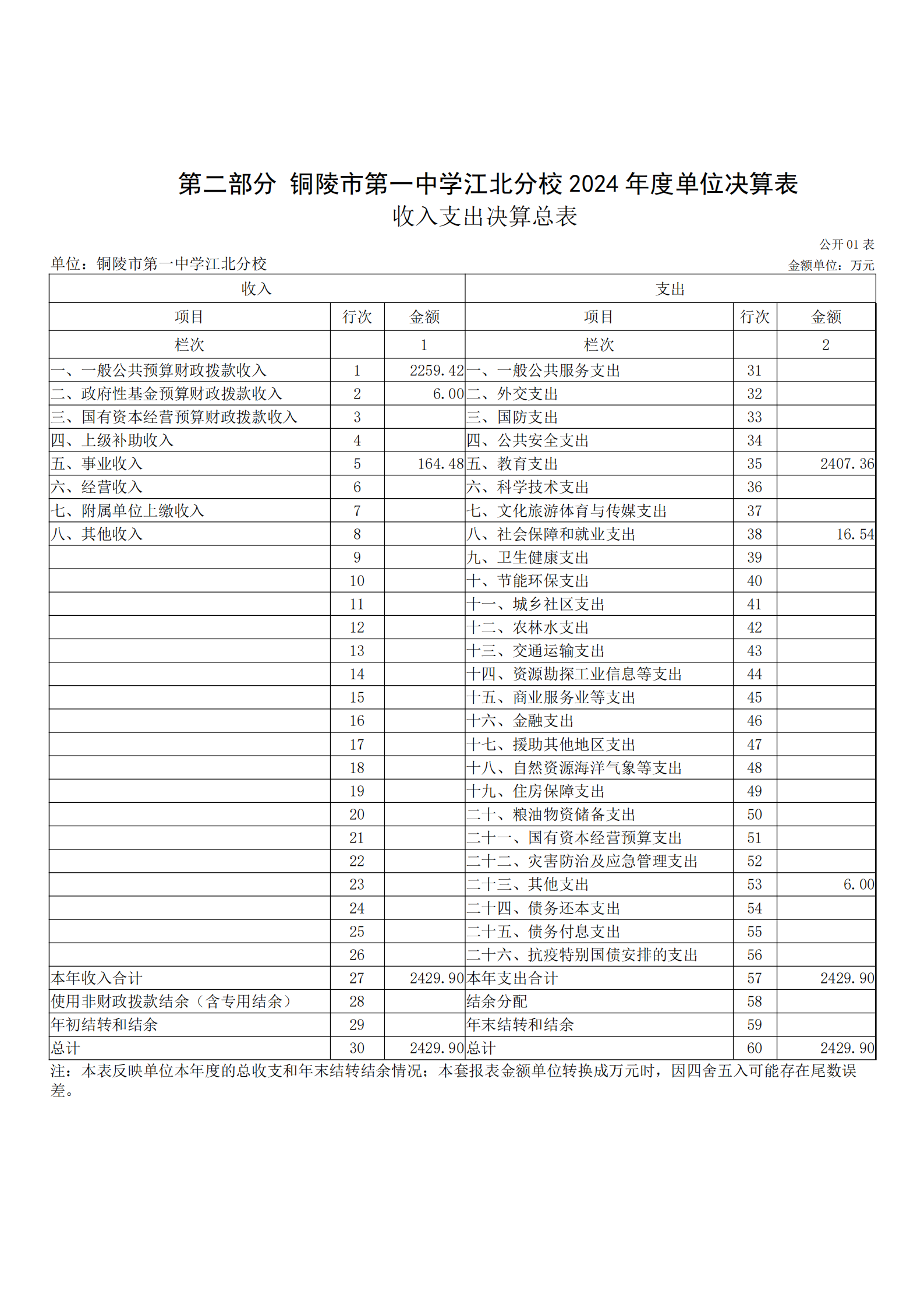
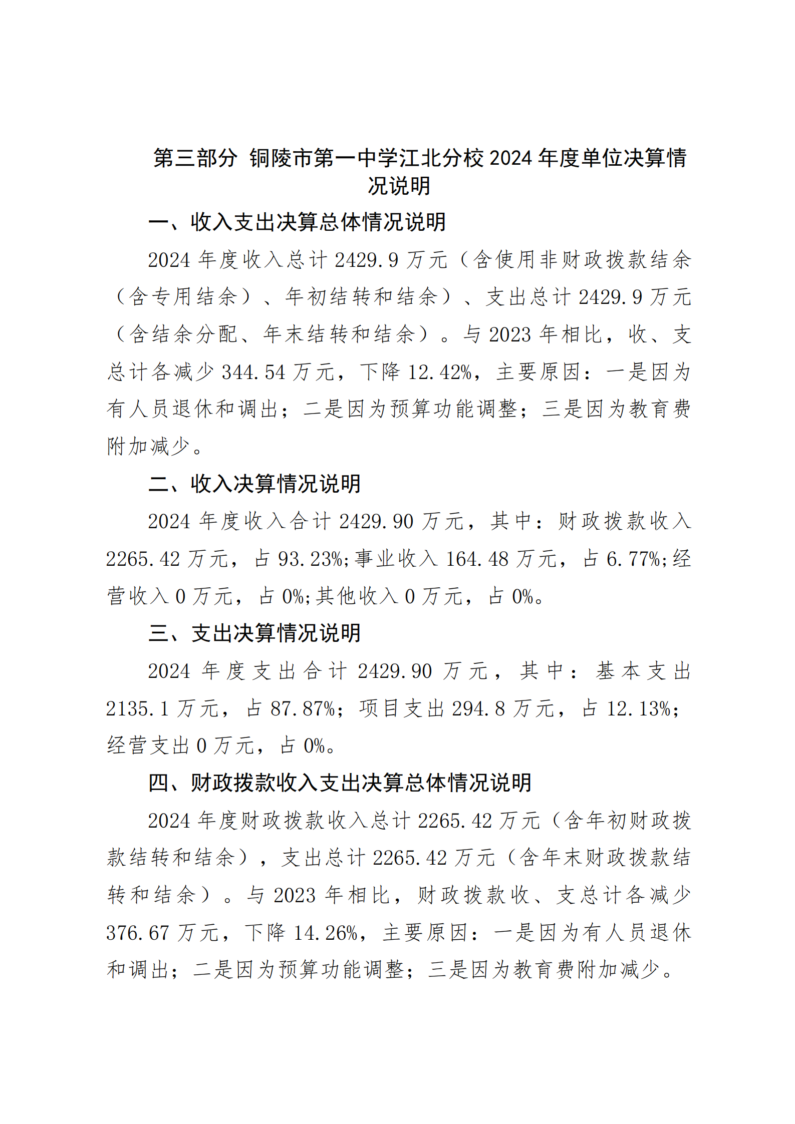
铜陵市第一中学江北分校2024年度单位决算
发布时间: 2025/10/13 9:00:00
来源: 财务室
作者:会计室
上一篇:
铜陵市第一中学江北分校2024年度一般公共预算财政拨款“三公”经费支出决算
下一篇:
聚焦就餐服务优化!我校这场会议让“舌尖上的校园”更暖心
友情链接
教育主管部门
国家教育部
安徽省教育厅
铜陵市教育和体育局
教育相关部门
中国教育学会
课程教材研究所
中央电教馆
安徽省教科院|电教馆
教育资源网站
国家教育资源服务平台
人教教材电子版
中国教研网
中学学科网
正确云资源网
校园服务网站
其他
中国教育新闻网
安徽青少年科教网
铜陵市新闻网
铜陵市政府网
铜陵市文明网
公众号
联系电话:0562-2040027 邮编:246723
地址: 安徽省铜陵市郊区周潭街道028号
铜陵市第一中学江北分校 版权所有 All rights reserved
皖ICP备2024044478号-1
皖公网安备34071102000108号